曹乾/毛宗万课题组金属免疫领域成果入选Angew. Chem. Int. Ed.热点论文:新型铂基小分子PD-L1抑制剂的肿瘤免疫化疗

发布人:陈昱昀 责任审核人:冯双

  

随着金属免疫学的发展,铂类药物在癌症免疫治疗中的潜力受到广泛关注,铂类药物与免疫检查点阻断(ICB)相结合的免疫化疗最近在临床上取得了巨大成功。然而,联合治疗通常会带来新的问题,如剂量控制、复杂的用药程序、高昂的成本、增加的副作用和耐药性风险。这极大地促进了既具有化疗活性且具有ICB功能的新型铂类药物的开发。目前,只有少数Pt(IV)配合物被报道可以抑制PD-1/PD-L1,且它们主要通过轴向配体修饰与顺铂活化相结合来实现免疫化疗,而可以抑制PD-1/PD-L1的非经典Pt(II)配合物尚未被报道。

直播平台 毛宗万教授、曹乾副教授团队长期致力于发展金属抗肿瘤免疫化合物,主要包括非经典环金属铂(Angew. Chem. Int. Ed. 2023, 62, e202216917Angew. Chem. Int. Ed. 2023, 62, e202312170.)配合物和其他过渡金属配合物(Angew. Chem. Int. Ed. 2022, 61, e202115800)。近日,他们开发了一类铂(II)-二甲双胍偶联物Pt-Met,作为免疫化疗中基于抗体的PD-L1抑制剂的有前景的替代品。Pt-Met中的环金属化Pt组分不仅显著改善了二甲双胍的细胞摄取,而且选择性地将其运输到溶酶体,同时为细胞成像提供了良好的光物理特性,并为化疗提供了优异的抗癌活性。机制研究表明,Pt-Met可以选择性地在溶酶体中积累,不仅破坏细胞表面的PD-1/PD-L1轴,而且通过AMPK-TFEB途径促进溶酶体的生物生成和活性,抑制PD-L1表达和促进溶酶体依赖的PD-L1降解,从而全面下调非小细胞肺癌中PD-L1的总体水平。在小鼠实验中,Pt-Met也表现出优于顺铂的抗肿瘤效率,毒副作用小,且可以通过下调PD-L1水平、诱导巨噬细胞极化、促进DC成熟和增强肿瘤组织中的淋巴细胞浸润来有效激活抗肿瘤免疫,最终通过单个小分子在体内实现高效的抗肿瘤免疫化疗。

 

1.(II)-二甲双胍偶联物Pt-MET和对照化合物的化学结构;(bPt-MET的抗癌机制

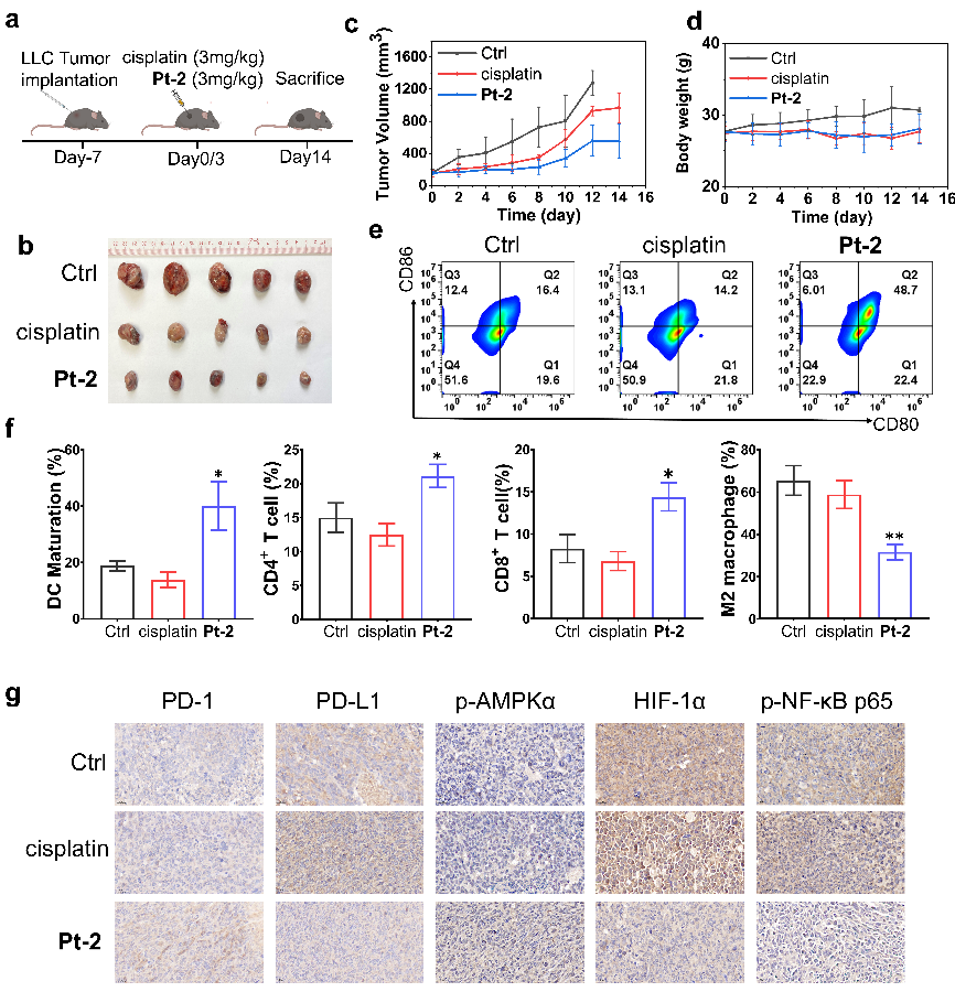
2(II)-二甲双胍偶联物Pt-2通过AMPK-TFEB途径抑制PD-L1表达和促进溶酶体依赖性PD-L1降解

         3. Pt-2作为PD-L1小分子抑制剂在体内实现高效的抗肿瘤免疫化疗。

 

该项工作首次提出AMPK介导的PD-L1溶酶体降解途径,为开发用于免疫化疗的新型铂类药物提供了独特的设计视角。这一成果近期发表在Angewandte Chemie International Edition上并被选为热点论文,直播平台 博士研究生刘彬为第一作者,直播平台 毛宗万教授、曹乾副教授为论文的共同通讯作者。特别感谢直播平台 提供的研究平台、国家基金委基金项目等支持。

论文信息:

B. Liu, B.-B. Liang, W.-D. Cao, X.-X. Su, Q Cao,* and Z-W Mao*. Platinum-Metformin Conjugates Acting as Promising PD-L1 Inhibitors through the AMP-Activated Protein Kinase Mediated Lysosomal Degradation Pathway Angew. Chem. Int. Ed. 2024, e202410586